Toggle navigation
重庆九龙建设(集团)
重庆九龙建设(集团)
网站首页
集团概况
公司简介
发展历程
组织架构
公司资质
公司荣誉
经营理念
公司新闻
公司新闻
行业资讯
工程范围
工程业绩
在建工程
人才招聘
联系我们
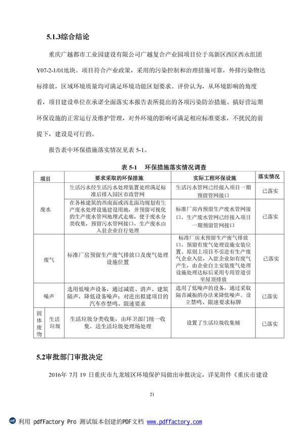
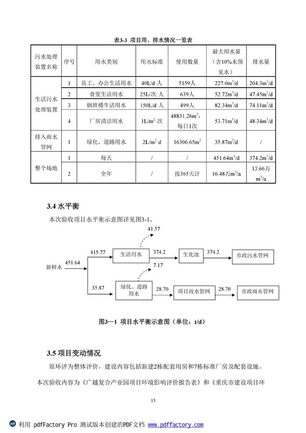
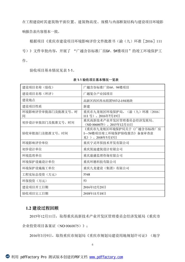
广越含谷标准厂房项目6#、9#楼竣工报告公示
广越含谷标准厂房项目6#、9#楼竣工报告公示
集团概况
公司新闻
人才招聘
联系我们
企业邮箱
企业办公